人權政策與行動
我們致力於維護與保障員工及利害關係人基本人權,認同與支持聯合國《世界人權宣言》、《消除對婦女一切形式歧視公約(CEDAW)》與國際勞工組織《工作基本原則與權利宣言》等國際人權的人權保護精神,除訂定相關政策及要點外,也在各年度訂定攸關的關鍵績效指標,以確保公司對人權議題的落實,並鼓勵本公司供應商及承攬商一併遵循本公司人權政策(請詳本公司人權政策),共同維護人權。
台北捷運每年皆提供相關課程供員工修習,將重視平等與人權的觀念傳達給全體員工,2024年共辦理216期主題涵蓋性別、個資保護、安衛訓練、法規認識等面向之人權系列課程,共訓練22,256人次,總訓練時數達73,171小時;另也舉辦29場聚焦性別主流化、性騷擾防治、落實性別平權等面向之性別意識培力課程。2024年人權議題與性別意識培力相關課程完訓率均達100%。


和諧勞資關係
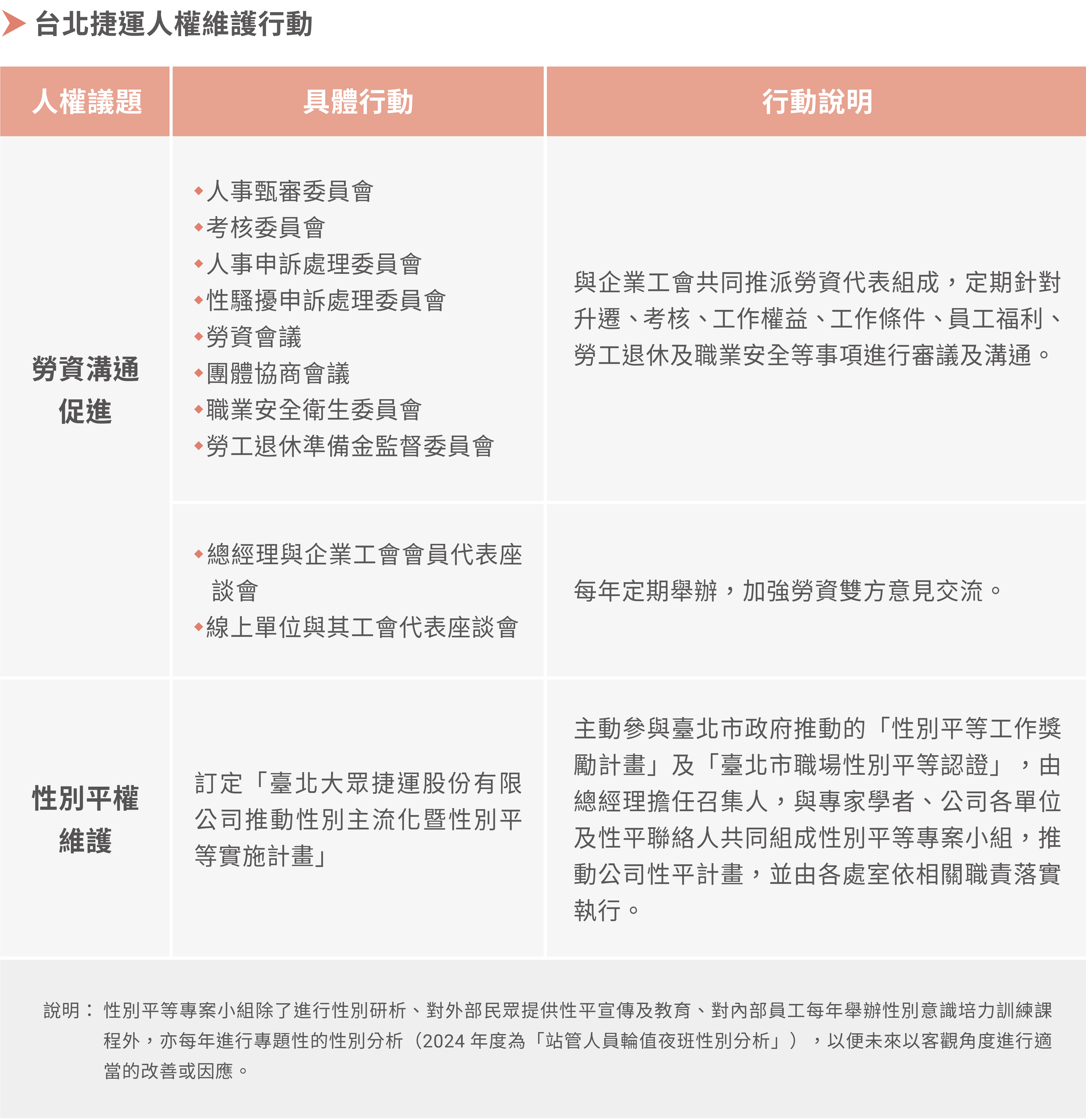
台北捷運為維持和諧順暢的勞資溝通,設計多元的溝通管道及權益保障機制,確保每位同仁的意見與心聲都能確實傳達並妥善解決。

落實內部顧客服務鏈滿意度調查
內部顧客服務鏈滿意度調查設計涵蓋共通、運務、維修、行政及遊憩事業等五大類題組,聚焦各單位核心業務,具體詢問服務滿意度,並定期檢視及修正非核心或效能不足的題目,確保調查內容真實反映業務實際情形。員工對各項服務品質的滿意度結果,將作為公司責任中心共通性指標的依據。

提供員工暢通溝通管道
為及時與同仁溝通並解決其意見,除提供員工行政管道向直屬主管反映,並要求各級主管應協助洽詢有關單位處理外,企業工會成員亦可將訴求提案送企業工會依適當管道處理。然若員工在公司內合法權益受侵害、不當/違反規定之處置、冤抑,或在執行業務上遭困難,經行政管道仍無法合理解決,將由人力資源處作為專責受理申訴單位供員工隨時反映。2024年累計受理15件申訴,均已依既定程序處理完畢。

職業安全衛生政策與系統
秉持「尊重生命、遵守法規、教育關懷、降低危害」的核心價值(請詳本公司職業安全衛生政策),建置及通過驗證之「ISO 45001:2018職業健康與安全管理系統」,涵蓋範疇包含員工、派遣人員及承攬商(不含留職停薪者),且在遴選供應商及承攬商時,需經過「供應者評鑑作業程序」控管供應商提供服務之品質,其中「可歸責於廠商之情節重大職業災害」已列入供應者評鑑項目,並於契約中要求供應商至公司場域提供勞務者應遵守「承攬管理計畫」執行職業安全衛生相關事項、進入公司場域之工作者應遵守「廠商安全衛生工作規定」及應依「廠商工作證管理辦法」經由廠商安全訓練取得廠商工作證或申請臨時廠商工作同意書等規定。
職業安全衛生委員會
本公司依法設置並定期召開「職業安全衛生委員會」,對公司擬訂之職業安全衛生政策提出建議,並審議、協調、建議職業安全衛生相關事項,於會議中討論後續措施與政策辦法;各季針對職災及各單位目標達成情形進行檢討改善,並於每年召開的「職業安全衛生管理審查會議」中,討論及審查年度目標。

風險與機會評估管理流程
本公司按照ISO 45001規定訂定「職業安全衛生風險與機會評估管理作業流程」,盤點現有控制措施後辨識風險與機會,以採取適當之控制措施後再次評估殘餘的風險,達到預防或降低災害發生的可能性或嚴重度之目的。而承攬商契約之風險與機會評估,亦須依照「承攬管理計畫」規定,於招標前完成風險控制措施規劃,列入契約工程規範或工作說明書加以說明。

職業災害調查流程
本公司訂有「勞工意外事件通報及應變作業程序」及「職安衛事件調查檢討及矯正作業程序」,同仁及進入公司轄管工作場所作業之廠商如發生工作意外事件致人員受傷,依通報機制知會各相關權管單位,並啟動必要之應變、慰問及職安衛事件調查,並根據調查結果提出矯正措施列管改善,以防止同樣事件再發生及降低職安衛事件之發生率。

健康保護計畫
台北捷運致力於保護同仁的健康,訂定人因性危害預防計畫、母性勞工健康保護計畫、異常工作負荷促發疾病預防計畫、勞工健康服務計畫與執行職務遭受不法侵害預防計畫。為確保計畫品質,主要藉由參照相關指引訂定執行計畫,並由職業安全衛生管理人員或醫護人員依計畫推動。

健康促進活動與健康檢查
為照護同仁身心健康,本公司安排多個方案與活動,大致可區分為四大類型:

心靈照護
本公司高度重視員工身心健康,2024年共計有194位同仁透過主管適時轉介,接受個別協談服務,亦辦理壓力管理、輪班調適及睡眠優化等多元化主題課程與講座5場次。另外也於各機廠、行政大樓及交九行控中心推動協談師駐點服務,2024年提供108場服務,協助同仁處理工作與生活相關議題,並提供初步諮詢與心理測驗說明。

過勞預防
◆高工時預警
長時間的高工時作業,對員工的身心有極大影響,藉由差勤系統主動篩選示警,並由同仁所屬主管依其意願,轉介予協談師提供協談服務。
◆睡眠協助
充足的睡眠對於員工日常表現品質及身心靈狀態有相當程度的影響,於2024年辦理健眠增能主題講座,使同仁了解助眠策略,獲得充分休息,以充沛精神,面對工作挑戰。
健康促進
2024年推動營養與運動並行的減重班與減重競賽、強化對三高與中風預防的健康促進實作講座、結合環境教育的郊山健走活動、各單位健康促進團體活動及健康知識有獎問答等活動,藉以提升員工的健康意識與生活品質。
健康檢查
為協助員工掌握自身健康狀況,及早發現與追蹤潛在風險,補助全體員工定期健康檢查,並提供 40歲以下員工優於法規之健檢頻率(每2年1次),另針對一般勞工健檢新增腹部超音波、頸動脈超音波及7項防癌篩檢(肝癌、攝護腺癌、卵巢癌、癌胚抗原、胰臟癌、肺癌、鼻咽癌)。

員工福利與退休制度
安心在職支持
為體恤懷孕的輪班同仁身體狀況,懷孕期間同仁得申請調任至客服中心,從事話務接聽及行政工作,以減輕懷孕期間身心壓力及體力負荷。2024年度計21人暫調至客服中心,除了達到照顧孕期同仁的目標外,同仁也透過交換工作,增加對不同職位的認識及歷練,使員工以不同角度學習公司的文化。
完善的職工福利委員會
本公司依法於每月營業收入總額內提撥0.15%及每位員工每月薪資內提撥0.5%作為職工福利金,並由勞資雙方共同組成之職工福利委員會妥議運用方式(如團體保險、結婚、急難及直系親屬喪亡等互助之用),另訂定「職工福利委員會業餘活動社團補助辦法」,協助員工成立社團及補助活動;三節節慶及員工生日時,亦致贈禮券等福利品。
工作環境改善
本公司2024年推動多項改善行動,包含北投車班工作區與休息區空間優化、行控中心參觀臺新增電控薄膜等多項工程,全面打造更舒適、安全與人性化的工作環境。

職場互助教保服務中心
本公司於捷運行政大樓設置全臺第一家公營企業「職場互助教保服務中心」,收托上限55名幼兒,憑藉友善的育兒環境及優質平價的托育服務,2024年獲得臺北市政府環境保護局評定核發室內空氣品質金級場所認證及臺北市政府勞動局主辦之友善育兒事業獎-標竿企業組。
社團與親子活動
本公司2024年辦理3場員工親子活動,期望藉此增進員工、親友對公司的認同感及員工家庭關係。 本公司補助員工成立社團,現行有19個社團,2024年參與社團活動計有12,922人次,並參與市府盃、鐵道盃及市府運動聯賽等對外運動競賽,其中捷運盃羽球邀請賽獲得邀請組B組冠軍、全國春季樂活盃桌球錦標賽獲得公教機關團體組亞軍等多項殊榮。


退休制度與生活
針對退休員工,除請單位主管於榮退活動時致贈感謝狀、退休證及電聯車模型外,如對公司具重大貢獻者,將同時頒發紀念獎章,以感謝退休人員多年的辛勤付出。退休證享有臺北市眾多場館優惠;另退休後,邀請加入「台北捷運公司退休人員FB社團」、「北捷退休主管LINE社群」藉此管道分享資訊並連繫感情,如公司辦理重大活動(員工親子日、公司成立周年系列活動及主題式餐敘活動等),亦會邀請退休人員參加,以達退休照護之精神。
![我的E政府 [另開新視窗]](/images/egov.png)
